基本信息
官方手册下载:
下载
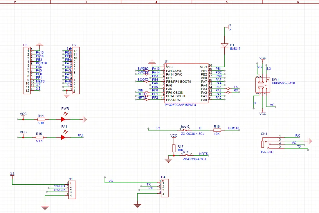
菘果派e1采用PY32F002AF15P6TU作为核心主控
芯片采用 32位ARM® Cortex® - M0+核心制作
最高24MHz工作频率
最大3Kbytes SRAM
多达18个I/O,均可作为外部中断
1 x 12-bit ADC
1个16bit高级控制定时器(TIM1)
1个基本定时器(TIM16)
1个串口
1个iic
1个spi
资料下载
原理图:

引脚图:

芯片开发方法:
arduino:
环境搭建
arduino的菘果派e1环境搭建芯片烧录
arduino的菘果派e1程序烧录参考代码开发
arduino系列教程KEIL:
编写ing,前面的区域以后再来探索吧
(绝对不是因为我蓝狗,:d)